| 0人浏览 | 2026-04-01 09:25 |
方正中期研究院 有色贵金属与新能源团队 魏朝明(Z0015738)
2026年一季度储能政策对电化学储能及锂盐需求影响分析
摘要
2026年一季度,中国储能行业迎来政策密集落地期,核心政策围绕容量电价机制完善与项目管理规范化双向发力,推动电化学储能从“政策驱动”向“市场驱动”转型。
值得关注的是,本轮政策在激励行业发展的同时,亦通过高标准的质量与时效约束对实际装机量形成刚性管控,避免“野蛮生长”。政策红利与规范约束共同作用下,储能装机放量节奏更趋稳健,并沿产业链向上游传导,使储能成为锂盐需求增长的核心引擎。
我们测算,2026年储能领域将贡献41-49万吨碳酸锂当量的需求,占全球锂需求增量的主要部分;碳酸锂价格中枢将上移至14-17万元/吨,锂行业由储能驱动的第三次超级周期仍在延续。
第一部分 锂电新能源产业一季度价格变化
一、锂电产业链一季度现货价格变动情况
图1:锂电新能源产业链现货价格
资料来源:SMM, 方正中期研究院
二、价格走势季节性图表
图2:电碳平均价
资料来源:SMM, 方正中期研究院
图3:工碳平均价
资料来源:SMM, 方正中期研究院
图4:锂辉石精矿(CIF中国)
资料来源:SMM, 方正中期研究院
图5:电池级氢氧化锂(CIF中日韩)
资料来源:SMM, 方正中期研究院
第二部分锂电产业链基本面数据
一、碳酸锂基本面数据
图6:碳酸锂月度产能
资料来源:SMM, 方正中期研究院
图7:碳酸锂装置开工率
资料来源:SMM, 方正中期研究院
图8:碳酸锂月度产量
资料来源:SMM, 方正中期研究院
图9:碳酸锂月度库存
资料来源:SMM, 方正中期研究院
图10:碳酸锂月度库存-冶炼厂
资料来源:SMM, 方正中期研究院
图11:碳酸锂月度库存-下游
资料来源:SMM, 方正中期研究院
二、下游直接相关品种数据
图12:磷酸铁锂产能
资料来源:SMM, 方正中期研究院
图13:磷酸铁锂装置开工率
资料来源:SMM, 方正中期研究院
图14:SMM三元材料月度开工率
资料来源:SMM, 方正中期研究院
图15:六氟磷酸锂月度产量
资料来源:SMM, 方正中期研究院
第三部分 一季度储能政策密集推出市场化机制与高质量发展并重
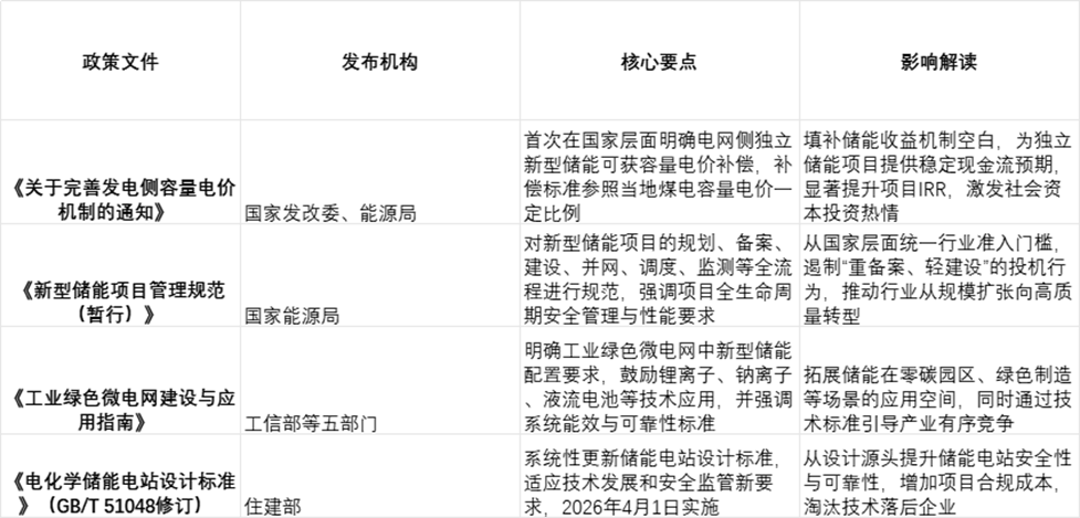
一、一季度储能相关政策及其解读
2026年一季度,国家及地方层面出台多项储能关键政策,聚焦收益机制、行业规范与质量约束三大维度,标志着中国储能产业正式进入“规模化+市场化+高质量”并行新阶段。
图16:2026年一季度储能行业相关政策文件
资料来源:公开信息, 方正中期研究院
本轮政策组合拳呈现“激励与约束并存”的特征。一方面通过容量电价等机制解决储能项目盈利难题,释放市场活力;另一方面通过项目管理规范、地方清单管理、设计标准升级等举措,设置明确的质量、安全与时效门槛,引导行业走向高质量发展,避免重蹈部分领域“抢装后遗症”的覆辙。
二、电化学储能的三大变革与装机约束
(一)收益模式重构:从“价差套利”到“多元收益”容量电价机制使独立储能项目获得容量补偿+电能量收益+辅助服务收益的三重收入来源。以湖北、甘肃等地已出台的配套政策为例,储能项目年利用小时数有望从当前的300 400小时提升至600小时以上,项目全投资IRR可提高3 5个百分点。此机制从根本上改变了储能项目的投资逻辑,吸引了更多长期稳健资本进入。
(二)行业秩序重塑:从“野蛮生长”到“规范发展”《新型储能项目管理规范》及地方“清单管理”要求,标志着行业监管从“重审批”转向“重过程、重结果”。宁夏政策明确要求项目一年内接入电网,否则移出清单并限制后续申报,此举直接过滤掉缺乏实力、意图囤积指标的投机性资本。资源向具备技术、资金、运营实力的头部企业集中,行业集中度有望提升。
(三)应用场景拓展:从“电网侧”到“多元场景”
工业绿色微电网指南将储能嵌入工业能源体系,AI算力中心、低空经济等新兴领域亦成为储能需求增量。2026年2月,国内储能招标规模达15.5GW/53.9GWh,其中非电网侧项目占比超四成,场景多元化趋势明显。多元场景对储能系统的定制化、可靠性要求更高,进一步强化了技术领先企业的优势。
(四)高质量发展规定对实际装机量形成刚性约束
时效性约束:以宁夏为代表的“清单管理+时限管控”模式,将装机进度与政策资格直接挂钩,迫使投资方加快项目推进,但也可能导致部分前期工作不扎实的项目无法按时并网,从而影响当期装机数据的兑现。
质量与安全门槛提升:新国标对储能电池安全、系统设计、消防等提出更高要求,部分采用旧技术或低成本方案的项目面临改造或退出,短期内可能抑制部分低质量装机。
并网标准趋严:电网对储能电站的调频、调压、惯量支撑等性能要求提高,增加了项目技术难度和成本,延缓了部分技术能力较弱企业的项目进度。
第四部分 储能相关政策重塑锂盐需求格局
一、储能相关政策对锂盐需求影响分析2026年,储能已明确超越动力电池,成为全球锂盐需求最重要的增长极,标志着锂消费驱动力的结构性转变已然完成。从需求份额看,储能对碳酸锂需求占比预计将从2025年的约24%大幅提升至2026年的27%-31%,其边际贡献率已显著领先于动力电池。这一转变的直接驱动力,在于全球储能市场的爆发式增长。在各国能源转型与构建新型电力系统的目标推动下,叠加容量电价等市场化收益机制的逐步完善,储能正从政策驱动转向具有内在经济性的市场行为。
然而,与以往周期中单纯追求装机规模的“野蛮生长”不同,2026年的高增长是在“激励与约束并存”的新政策范式下实现的,增长节奏因此更趋平稳和理性。一方面,以中国国家层面推出的容量电价机制为代表的激励政策,为独立储能项目提供了稳定的收益预期,从根本上激活了投资需求。另一方面,旨在推动高质量发展的约束性政策同步发力,深刻影响着实际装机量的释放节奏与结构。例如,国家层面的项目管理规范和地方性的“清单管理、时限管控”措施,严格防止“圈而不建”的投机行为,要求项目在规定时间内实质性并网;同时,新修订的设计标准与安全规范大幅提升了技术门槛。这些举措虽然可能导致部分前期工作不扎实或采用低成本、低标准方案的项目延期甚至淘汰,在短期内对装机增速形成一定约束,但却有力地引导行业走向高质量发展,确保了新增装机的有效性和可持续性。
这种“高质量增长”模式对上游锂盐需求的传导路径更为健康。政策约束过滤了投机性需求,使得装机增长更贴合电力系统的实际调节需求与项目的真实经济性,从而令锂盐需求增长的基础更为牢固。尽管短期装机节奏可能更为平稳,但长期需求增长的确定性反而增强。储能需求的强劲增长,已成为支撑锂行业供需格局的关键力量。在供给端扩张相对有序的背景下,储能带来的持续性需求增量,是推动锂价从周期底部复苏并步入新一轮高质量发展周期的核心逻辑。因此,储能不仅是当前锂需求增量的主要来源,其与政策规范共同塑造的稳健增长模式,更将为锂产业链带来一个需求更可预测、发展更可持续的未来。
二、考虑最新政策变化后的碳酸锂价格预期
图17:储能行业锂盐需求测算框架
资料来源:高工产研,公开信息,方正中期研究院
储能需求虽受高质量标准约束,但其增长确定性强,仍为锂价提供核心支撑。考虑到供给释放节奏及库存低位,将2026年碳酸锂价格中枢上调至14 17万元/吨,较2025年显著抬升。若储能装机在政策适应后于下半年加速,价格弹性值得期待。与前两次由消费电子、电动车驱动的周期不同,本轮锂价上涨的核心逻辑转向储能需求的长期性与确定性。市场预期,到2035年储能将占全球锂需求超四成,成为锂盐需求的压舱石。高质量政策约束虽短期影响装机节奏,但长期有利于行业健康发展和需求可持续性。
三、风险提示
政策执行不及预期:容量电价地方配套进度、补偿标准可能存在区域差异;高质量发展规定的实际执行力度可能因地方保护等因素而打折扣。
技术路线变革:钠离子电池、液流电池等替代技术若在成本或性能上取得突破,可能挤压锂电储能份额,影响锂盐需求增速。
上游供给释放超预期:若锂矿项目投产加速,或回收技术突破,可能缓解供需缺口,压制价格上行空间。
国际贸易环境变化:锂资源进口、储能产品出口可能受到地缘政治因素影响;国际贸易环境或受到通胀预期及各国央行货币政策扰动。
-
果妞妞感谢分享!04-01 09:58 2楼 -
hua**g7AV好文章,支持一下!04-01 09:33 3楼
-
0
-
2
-
TOP
