| 0人浏览 | 2026-01-15 22:56 |
1月15日,连续多日因“狂飙”行情被称为新“易中天”之一的中文在线股价回落,收盘下跌7.01%,报35.95元/股。
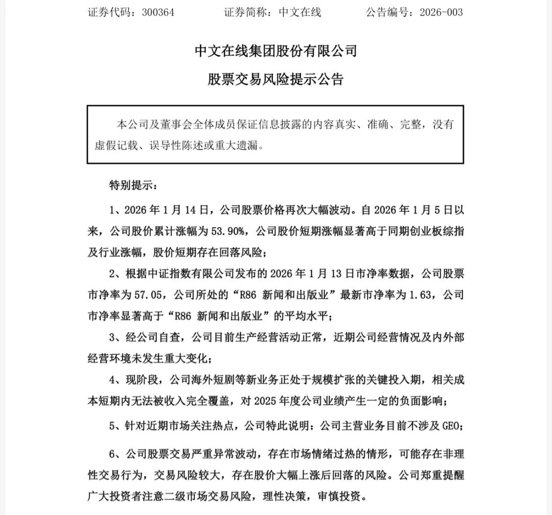
前一日晚间,中文在线发布股票交易风险提示公告称,自1月5日以来,公司股价累计涨幅已达53.90%,短期表现显著超越同期创业板综指及行业平均水平,存在回落风险。
公告还指出,目前公司海外短剧等新业务处于规模扩张的关键投入期,相关成本短期内难以被收入完全覆盖,预计将对2025年度业绩造成一定负面影响。同时特别澄清,公司主营业务不涉及近期市场热点GEO(生成式引擎优化)。
近期,A股AI应用板块集体走强,多只概念股连续涨停。其中,易点天下、中文在线、天龙集团因股价联动上涨被市场称为新“易中天”,尤其受GEO概念带动表现强势。此前四个交易日内,中文在线累计涨幅超过20%。
然而,与二级市场的热烈表现形成鲜明对比的是,1月13日晚间,中文在线披露的业绩预告却并不乐观……
“烧钱”换增长
前述公告称,预计公司2025年度出现较大亏损,归母净亏损较上年同期的2.43亿元进一步扩大至5.8亿元—7亿元。
针对业绩变动原因,中文在线表示,报告期内,公司为扩大海外业务规模,对海外短剧业务加大推广投入,相关业务2025年度处于投入期利润亏损,致公司归母净利润较上年同期大幅下降。
事实上,这份业绩表现早有迹象。据2025年三季报,去年前三季度,中文在线营收同比增长25.12%至10.11亿元;但归母净亏损由上年同期的1.88亿元扩大至5.2亿元。其中单看第三季度,公司营收同比大增31.43%至4.55亿元;但归母净利润为-2.94亿元,同比大减673.14%。
对于营收的大幅增长,中文在线表示,主要系报告期内子公司海外短剧平台FlareFlow境外收入增长。而在这一情形下,中文在线的归母净亏损却持续扩大,呈现明显的增收不增利态势。对于净利润巨亏,中文在线并未在财报中过多解释,仅称主要系本期海外业务经营亏损增加所致。
而结合财报来看,中文在线当前仍未走出“烧钱换增长”的模式。具体来看,2025年前三季度,中文在线的销售费用达6.6亿元,较2024年同期的3.41亿元增长了93.65%,接近翻倍;研发费用也同比大增41.86%至5337.03万元。
对此,公司称销售费用暴增主要是海外业务推广费用增加所致;研发费用变动也系海外业务研发投入增加。不过,值得关注的是,报告期内6.6亿元的销售费用为研发费用的12.45倍。
作为国内最早布局短剧出海的企业之一,中文在线手握Sereal+、UniReel以及最新推出的FlareFlow三大海外微短剧平台,并间接持股枫叶互动旗下ReelShort(现独立运营,已剥离出报表)。2025年以来,中文在线董事长童之磊在多个公开场合强调“国际优先”战略,并明确“短剧出海”为集团核心发展方向。
在此背景下,海外短剧应用FlareFlow于去年4月应运而生,成为中文在线海外短剧业务版图的新中心。根据DataEye披露数据,自2025年4月上线后,FlareFlow的投放力度持续加码,日素材量从约5000组攀升至1.2万组左右,截至目前累计投放素材超33万组。
据2025年半年报,FlareFlow已覆盖全球177个国家和地区,适配英语、日语、葡语、西语、德语、韩语等11个语种。上线3个月,平台每月的用户充值收入增速超500%,累计下载量约千万人次,聚合了超过1700部优质短剧。去年9月23日,FlareFlow迎来标志性时刻——上线仅5个月便登顶美区iOS与Google Play娱乐应用免费榜双榜首。
但不可忽视的是,上述亮眼成绩背后是高昂的成本投入。去年第三季度,中文在线单季销售费用达到了3.94亿元,较上年同期的1.55亿元增长超1.5倍,占第三季度4.55亿元营收的86.71%。
“风口”的代价
作为“数字出版第一股”,中文在线成立于2000年12月,聚焦数字内容生产、版权分发及IP衍生开发。2015年1月21日,中文在线在深交所创业板上市。
梳理其上市后的发展路径不难发现,中文在线是一家热衷于“追风口”的公司。但从结果看,其频繁的热点切换不仅未能形成持续稳定的增长动力,反而为其业绩表现蒙上一层阴影。
具体来看,中文在线于2016年开始追赶“二次元风口”,曾斥17亿元收购手游发行商晨之科,但最终于2020年以3.24亿元的价格血亏甩卖这一公司。
2021年,元宇宙概念横空出世。童之磊迅速将元宇宙定位为“未来十年中文在线的方向”,并在当年年报中直言:“以10年以上的定力和决心,持续在一个方向上努力和投入,这一理念将引领我们在元宇宙时代走向成功。”但如今,无论是财报披露还是公开发言,中文在线管理层已经鲜少提及公司在元宇宙领域的投入与最新进展。
取而代之的是,中文在线在2023年迅速转向AIGC领域,并于同年发布AI大模型“中文逍遥”1.0版本。2024年,其迭代至2.0版本,新增多语种剧本创作与分析能力。根据2025年半年报,报告期内,“中文逍遥”AI内容生产模型又实现了持续进化,推出一键小说转剧本、一键本土化转译等功能。
2025年,中文在线开始布局时下热门的AI漫剧赛道。近期,中文在线曾在投资者互动平台表示,公司首部AI 3D动漫《仙尊归来:只手镇人间》上线后成功登顶抖音动态漫热榜,《娘胎开始逆袭,出世即无敌》等多款作品登上抖音动态漫榜单前五,成为AI漫剧赛道的现象级爆款产品。“目前,公司AI动漫业务线已实现对2D与3D多种视觉形态的全面覆盖,并将漫剧创作全面迁移至自有AI漫剧生产平台,实现全流程高效协同”。
整体来看,当下,中文在线将“AI+出海”作为核心战略。
但不可忽视的是,频繁追逐风口已让中文在线的财务表现极为不稳定。公开数据显示,2015—2024年上市十年间,中文在线有4年录得亏损,累计归母净亏损高达23.36亿元。
加上最新数据,即2025年预亏5.8亿元—7亿元后,中文在线上市以来的净利润亏损额已高达29.16亿元—30.36亿元。
- 暂时还没有人评论
-
0
-
0
-
TOP
