| 0人浏览 | 2026-01-13 09:00 |
提醒一下大家,今天晚上马年贺岁纪念币和纪念钞开抢!马年纪念币22:00开抢!马年纪念钞22:30开抢!
需要付出的成本(纪念币10元*20=200元)+(纪念钞20元*20=400元)=600元,市场会有一定的溢价,尤其是纪念钞,如果编号很牛的话,特别值钱,也可以过年送人,预期抢到了和中一签可转债差不多。
示意图如下:
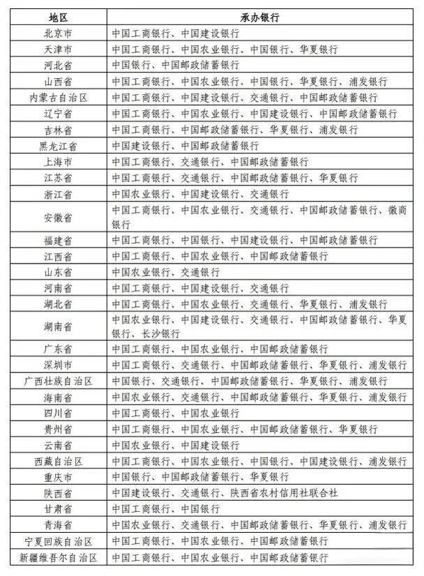
各地区预约承办银行具体安排如下:
预约流程就是先看一下自己地区的银行,在规定时间(蛇年纪念币22:00开抢!蛇年纪念钞22:30开抢!记得订好闹钟!)
预约步骤如下:
第一步:进入预约界面,输入姓名、身份证号、手机号码
第二步:填写预约数量,默认数量为20张、20枚
第三步:选择兑换地区、兑换网点、兑换日期
第四步:输入图形或短信验证码,勾选我已阅读并同意,确认并提交
第五步:提交后,预约成功会显示申请已受理,后续银行会发放短信
预约核实时间2026年1月17日至2026年1月19日
兑换时间2026年1月20日-1月26日;兑换的时候需要准备预约人身份证和现金(纪念币200元/人;纪念钞400元/人)
大家也可以看文章下方的详细图文流程,去银行app/公众号/网上银行填写预约信息(姓名+身份证+手机号)就可以抢,建议提前把相关信息复制好,然后网络环境连个WiFi或者用电脑,防止进不去网页。
下面也给上六大行的预约办法供大家参考,其他银行的也类似。
工行手机app页面如下:
农行手机app页面如下:
中国银行手机app搜索“纪念币预约”,点进去就可以
建设银行app如下:
交通银行app如下:
邮储银行app如下:
抢到之后,在规定的时候内,带着身份证去银行网点兑换即可,祝大家明天都能抢到马币马钞,马钞编号出豹子号!
-
me_558749445179我抢到马钞01-14 00:24 2楼 -
散漫人升兄弟你浙江的?01-13 20:48 3楼 -
ztxtidt这个活动听起来挺有意思的,我明天晚上一定要试试看能不能抢到。01-13 12:36 4楼 -
我心飞扬1972加油,不要气馁01-13 12:16 5楼
-
0
-
4
-
TOP
