| 0人浏览 | 2024-04-02 07:42 |
1、 全球最大磷石膏分解制硫酸联产水泥装置一次性投料试车成功!
贵州磷化集团成功试车全球最大磷石膏分解制硫酸联产水泥装置,实现一次性投料成功。该项目年处理磷石膏140万吨,产硫酸60万吨、水泥80万吨,展现了磷化集团在资源利用和技术创新上的实力,体现了贵州省精细化开发矿产资源战略与生态环境保护的实践,为磷化工绿色转型贡献“磷化智慧”。
2、 形势严峻!水泥上市公司业绩一览
2023年水泥行业整体经营状况严峻,多数上市公司利润同比大幅下降。中国建材股份、天山股份、海螺水泥、冀东水泥、华润建材科技、山水集团、亚洲水泥(中国)、西部水泥等公司业绩均有不同程度的下滑,其中冀东水泥由盈转亏。而宁夏建材、华新水泥、塔牌集团、青松建化等公司虽有收入增长,但利润增幅有限或出现下降,整体市场形势较为严峻。
3、 全国P.O42.5散装水泥均价一览(3.23-3.29)
根据中国水泥网行情数据中心的消息,上周(3月23日至3月29日)全国P.O42.5散装水泥的平均价格为320.12元每吨,与前一周相比,价格有所下降,环比跌幅为0.38%。所提供的价格为含税到位价。
4、 世界水泥协会2024年度大会即将召开
世界水泥协会将于2024年5月18-19日在南京举办年度大会,聚焦行业挑战与机遇,探讨技术创新、工艺升级、碳交易经验、全球贸易等议题。会上将展示新技术、新装备,并颁发年度大奖,旨在促进行业交流合作,共同应对全球水泥行业的新形势。
5、 湖北水泥企业今年怎么停?停多久?清单来了
湖北省工信厅发布了2024年水泥企业错峰生产计划,具体内容包括:武汉亚鑫水泥有限公司全年停产;黄石市四棵水泥厂待拆除;其它52条水泥熟料生产线将在2024年错峰停窑40至80天。
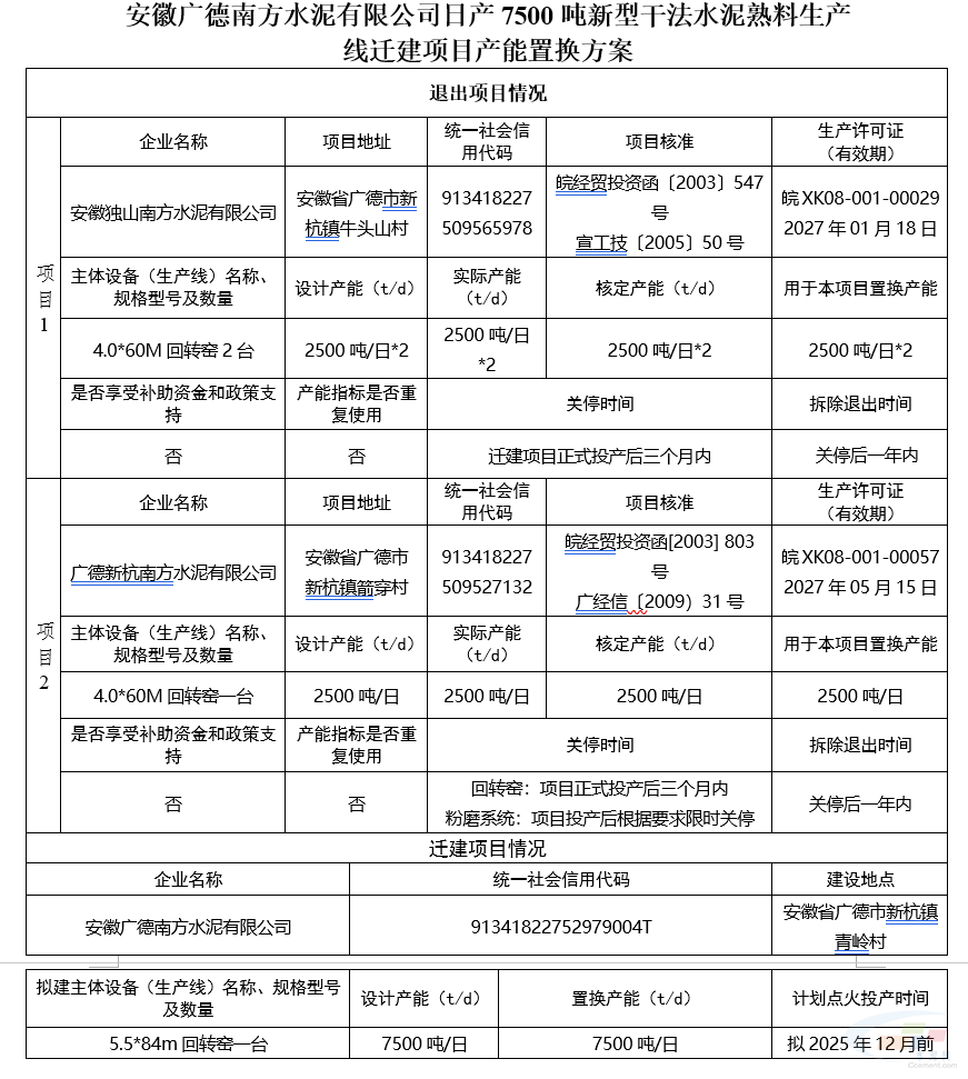
6、 总投资27.1亿元!安徽广德南方水泥将建7500t/d熟料生产线
安徽广德南方水泥有限公司将拆除三条2500t/d熟料生产线,投资27.1亿元迁建一条7500t/d规模的绿色智能二代新型干法水泥示范生产线。该项目计划2025年12月前点火投产,新线投产后三个月内将关闭原有生产线,相关设备将在一年内拆除。这是天山股份旗下南方水泥有限公司的子公司广德独山南方水泥和广德新杭南方水泥的对外投资行为。
7、 吉林:共有26条生产线,10条已/将关停!
吉林省工信厅公布,全省共26条水泥熟料生产线。其中,10条因产能出让或置换计划将停产或已停产:亚泰集团、吉林亚泰水泥、华达水泥共计关停5条,四平金隅、临江宏大、冀东水泥正在拆3条,汪清北方水泥停产2条;另有1条吉林亚泰7500t/d生产线置换方案备案。
8、 2024年3月全国各地区P.O42.5散装水泥均价一览
2024年3月,根据中国水泥网的行情数据,全国P.O42.5散装水泥的均价为322.82元/吨。这一数据反映了当月全国范围内P.O42.5散装水泥的平均市场价格水平。
- 暂时还没有人评论
-
0
-
0
-
TOP
